国产呦萝小初合集密码
联系我们:0755-83766766 /info@qihuisz.com
加入本站
网站地图
首页
首页
产品介绍
示波器
频谱分析仪
网络分析仪
蓝牙/wifi测试仪
数据采集器/波形发生器
手机综测仪
思博伦Sprient测试仪
chroma电源系列
信号源/信号发生器
红外热成像仪
电子负载
万用表/电源/源表
其他仪器设备
设备租赁
设备维修
资讯中心
公司资讯
行业资讯
关于我们
公司介绍
公司资质
联系我们
产品中心
示波器
泰克Tektronix
罗德与施瓦茨R&S
是德科技Keysight
频谱分析仪
罗德与施瓦茨R&S
是德科技Keysight
网络分析仪
罗德与施瓦茨R&S
是德科技Keysight
蓝牙/wifi测试仪
波形发生器/数据采集器
手机综测仪
思博伦Spirent测试仪
chroma电源系列
信号源/信号发生器
红外热像仪
电子负载
万用表/电源/源表
其他仪器设备
新闻动态
4GHz带宽信号的正确打开方式
红外热像仪的概念和用途
红外热像仪的作用和应用
2024信号发生器的功能作用
无线综测仪功能和广泛的应用领域
5G综测仪的性能和应用领域
联系我们
国产呦萝小初合集密码·(中国)官方网站
地址:深圳市福田区红荔路第一世界广场A座8D-E
咨询电话:0755-83766766
E-mail:info@qihuisz.com
您现在的位置:
首页
产品中心
思博伦Spirent测试仪
思博伦fX3高速以太网模块 五速4端口高速以太网测试模块
产品编号:SN202405291010144030
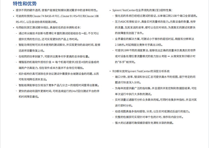
产品简述:思博伦fX3以太网多速测试模块将思博伦在业界领先的第2至7层流量生成和分析能力,与强大的网络仿真和应用层协议结合在一起,可用于仿真多种设备类型、用户和协议。这些模块能够提供第2至7层测试的最高性能。由于功耗的降低,以及五速支持的使用,可以实现更低的资本支出和运营支出。这些模块是对数据中心和服务商网络基础设施执行性能测试的理想选择,而在这些环境中通常不需要极端的协议性能。
购买
电话咨询:0755-83766766
产品介绍
上一篇:Spirent思博伦PX3 12端口五速 OSFP28测试模块
m
wap