国产呦萝小初合集密码
联系我们:0755-83766766 /info@qihuisz.com
加入本站
网站地图
首页
首页
产品介绍
示波器
频谱分析仪
网络分析仪
蓝牙/wifi测试仪
数据采集器/波形发生器
手机综测仪
思博伦Sprient测试仪
chroma电源系列
信号源/信号发生器
红外热成像仪
电子负载
万用表/电源/源表
其他仪器设备
设备租赁
设备维修
资讯中心
公司资讯
行业资讯
关于我们
公司介绍
公司资质
联系我们
产品中心
示波器
泰克Tektronix
罗德与施瓦茨R&S
是德科技Keysight
频谱分析仪
罗德与施瓦茨R&S
是德科技Keysight
网络分析仪
罗德与施瓦茨R&S
是德科技Keysight
蓝牙/wifi测试仪
波形发生器/数据采集器
手机综测仪
思博伦Spirent测试仪
chroma电源系列
信号源/信号发生器
红外热像仪
电子负载
万用表/电源/源表
其他仪器设备
新闻动态
4GHz带宽信号的正确打开方式
红外热像仪的概念和用途
红外热像仪的作用和应用
2024信号发生器的功能作用
无线综测仪功能和广泛的应用领域
5G综测仪的性能和应用领域
联系我们
国产呦萝小初合集密码·(中国)官方网站
地址:深圳市福田区红荔路第一世界广场A座8D-E
咨询电话:0755-83766766
E-mail:info@qihuisz.com
您现在的位置:
首页
产品中心
思博伦Spirent测试仪
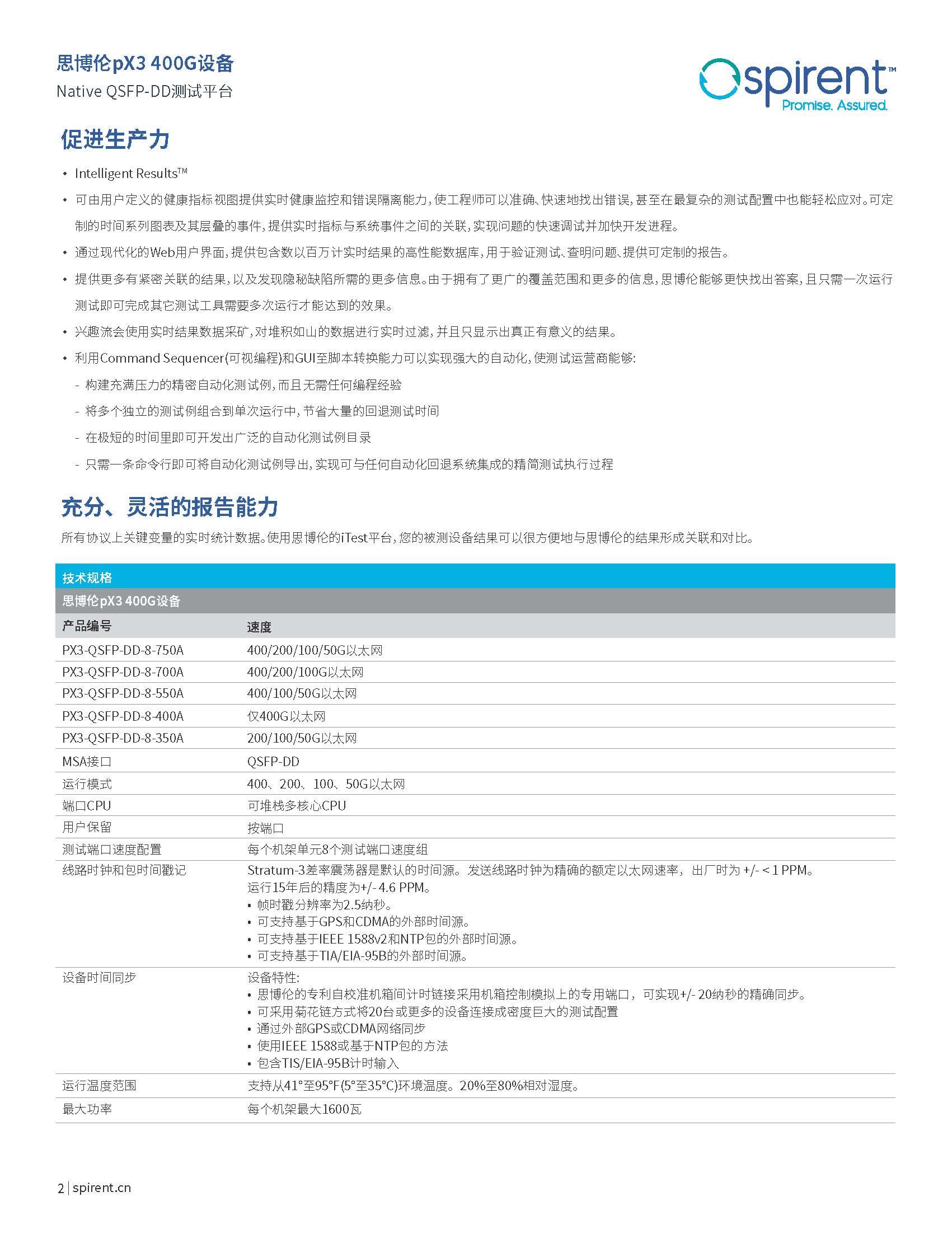
Spirent思博伦PX3 8端口400G 1U QSFP-DD测试仪
产品编号:SN202405281100291813
产品简述:思博伦PX3 400G设备是世界上密度最高的QSFP-DD测试仪,其设计目标是在只占用单个机架空间的情况下,对超大规模下一代多TB路由器和交换机的转发性能和服务质量开展验证。
购买
电话咨询:0755-83766766
产品介绍
上一篇:Spirent思博伦dX3 400G设备
下一篇:Spirent思博伦pX3 2端口 四速 400/200/100/50G以太网
m
wap