国产呦萝小初合集密码

产品展示

FOTRIC 322PRO热像仪飞础科热像仪销售全新

产品编号:SN202311011026152850
产品简述:飞础科热像仪代理商。在可见光图片上叠加任意大小的热像图片,可以任意移动和调整热像图的覆盖位置,清晰显示热像覆盖区域和现实场景匹配的位置信息,基于FOTRIC全新优化的画中画模式,帮助用户快速定位现实场景中的故障位置。

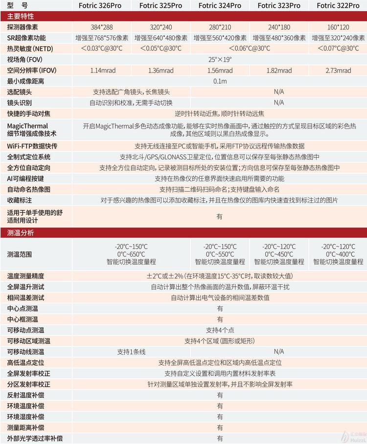
产品介绍

20231101102922333.jpg

FOTRIC 320Pro系列可选配件

配件名称

配件说明


配件名称

配件说明

F901

座充(双充)

F912

硬质便携箱

F902

可充电锂电池

F913

遮阳罩

F903

电源适配器(国内版)

F914

设备车载电源适配器

F905

USB接口至Micro USB Type-C 接口线缆

F915

32GB SD卡

F906

Micro HDMI接口至HDMI接口线缆

F916

128GB SD卡

F907

附件袋,包括手腕带、2个手腕带固定架、2个M4*8螺钉、挂绳、内六角扳手、取卡针

F917

512GB SD卡

F918

热像仪镜头盖

F909

64GB SD卡

F201-320Pro

FOTRIC320Pro系列红外热像仪主机增加1年延保服务

F910

SD卡du ka qi

F202

-20℃—+150℃测温量程段标定服务

F911

便携软包

F203

0℃—+700℃测温量程段标定服务


FOTRIC 320Pro系列可选镜头

镜头型号(售前)

镜头型号(售前)

视场角

zui小成像距离

Q5PL25

H5PL25

25°×19°

<0.1m

Q5PL44

H5PL44

44°×34°

<0.1m

Q5PL15

H5PL15

15°×11°

<0.25m



m wap